Instance Verification Kit (IVK)
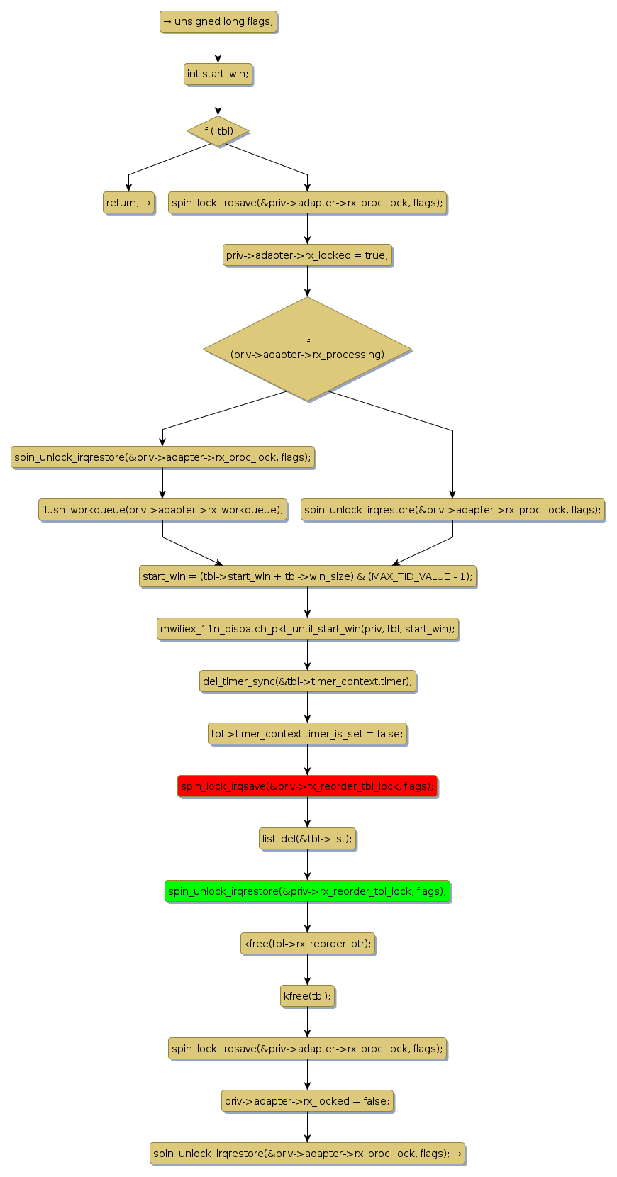
spin lock @ [5810+53+/linux-3.19-rc1/drivers/net/wireless/mwifiex/11n_rxreorder.c]
Instance Signature: rx_reorder_tbl_lock
|
The Matching Pair Graph:
|
|
Function Name
|
Control Flow Graph (CFG)
|
Events Flow Graph (EFG)
|
Source Correspondence
|
|
mwifiex_del_rx_reorder_entry
|
|
|
[5105+28+/linux-3.19-rc1/drivers/net/wireless/mwifiex/11n_rxreorder.c]
|